股票代码XD是什么意思?除息标记一看就懂
<股票配资网>股票代码XD是什么意思?除息标记一看就懂股票配资网>
长期持有或者被套的,都会遇到分红,这里详细说下
分红

有2种,现金分红(每10股派5元)或者股票分红(每10股送3股)。
一:权益登记日(R日)
就是登记股东,设置截止日期,这里很容易理解,凡是我们散户持有股票,都有享有分红股票代码XD是什么意思?除息标记一看就懂,这里注意
凡是在R日持有至收盘的,都可以,如果你拿了几年了,当天卖了,也就没了,如果你当天买入(T+1),那么也可以分到。
这个与持股时间多少无关。
二:除权除息日(Ex日)
除息价=登记日的收盘价-每股派息额

啥意思,因为分红会减少公司的净资产,本质是对股价的价值修正。
举个例子:登记日股价10元,每股派息0.5,那么除息价=10-0.5=9.5元
其中还有除权股票代码xd是什么意思,除权是因为送转股或者配股,导致股本扩大,为了修正股价,需要做除权。
除权=登记日收盘价÷(1+送股比例)

登记日股价30,每10股送3股,那么除权价就是:30÷(1+0.3)=23.08
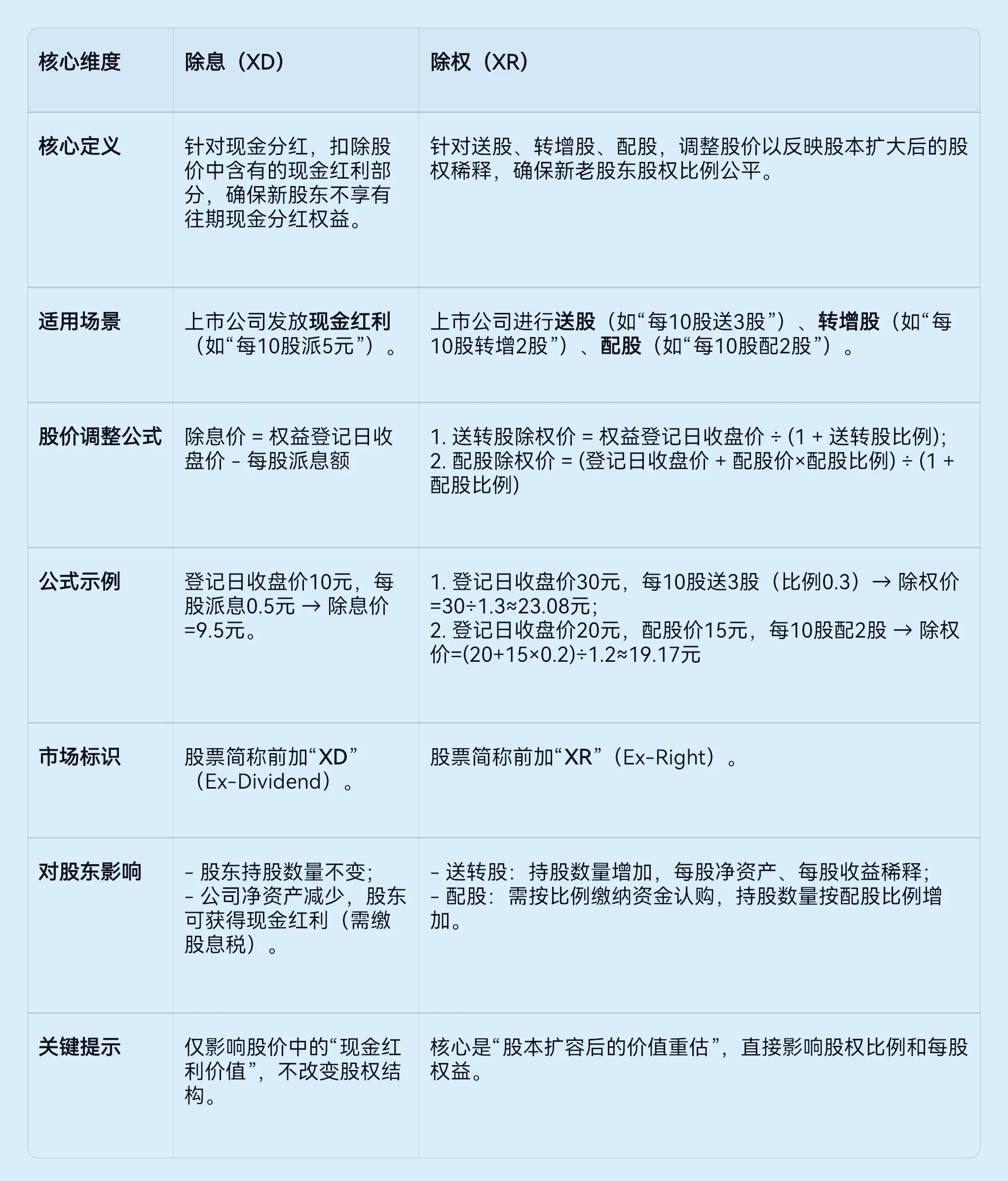
这里总结下除权除息的区别
除息触发:现金分红
除权触发:送股:比如10送3
转增股:比如10转赠5
配股:比如10配2
具体如图

三:标记
1.XR+股票名:表示这只仅除权(可能最近在送股啥的)
2.XD+股票名:仅除息股票代码xd是什么意思,这种很多在分红时变更
3.DR+股票名:除息除权都有,那就是分红+送股了
这下就清楚了,为啥你的股票前面多了英文字母了吧。
四:案例
1.案例解析:潍柴重机2025年中期分红
①分红方案:每10股派0.9元(含税)、转增4股。
②权益登记日:2025年9月18日(星期四)。
③除权除息日:2025年9月19日(星期五)。
计算过程:

①假设登记日收盘价20元,除权除息价=(20-0.09)÷(1+0.4)≈14.22元。
②持有1000股的股东,分红后持有1400股,现金红利90元(税后),总资产=14.22×1400+90≈20,000元(与原总资产一致)。
五:实战
①长期持有的,无所谓了
②短线的,不要在分红前几天进
③看中这个票,最好在除息除权后介入
补充
除权后,价格波动向下,股价从除权价会上来,甚至超过之前的价格股票代码XD是什么意思?除息标记一看就懂,这个过程就是填权,
比如
10元的价格除权后变6.67,
①除权后股价涨回到10元,这就是完全填权
②除权后股价只涨到8元,那就是部分填权
③除权后,继续下跌,这就是我们说的贴权
所以,在这几个节点前后,股价会有波动,长期持有的,无所谓了,短期的,要多注意了。
最后做几个计算案例
1.现金分红
现金红利=持股数量×(每股派息额÷10)
eg:公告说每10股派3元,我持有这家公司1000股,那么我的收益
1000×(3÷10)=300块
2.股票分红
我的新增股票=我的持股数量×(送股比例÷10)
eg:分红方案,每10股送2股,我持有2000股,那么分红后我的新增股=2000×(2÷10)=400股那么我总共的股数就是2400股
3.现金+送股
这个就和上面一样,分开计算就可以了。
这里还得补充下,要缴税的
1.现金分红税
①持股时间≤一个月的,税率20%
②1个月>持股时间≤1年,税率10%
③持股时间>1年的,免税
2.送股
按照股票面试(一般按1元一股),比如送股后,我的股票新增300股,那么我要缴税300×10%就是30块。








