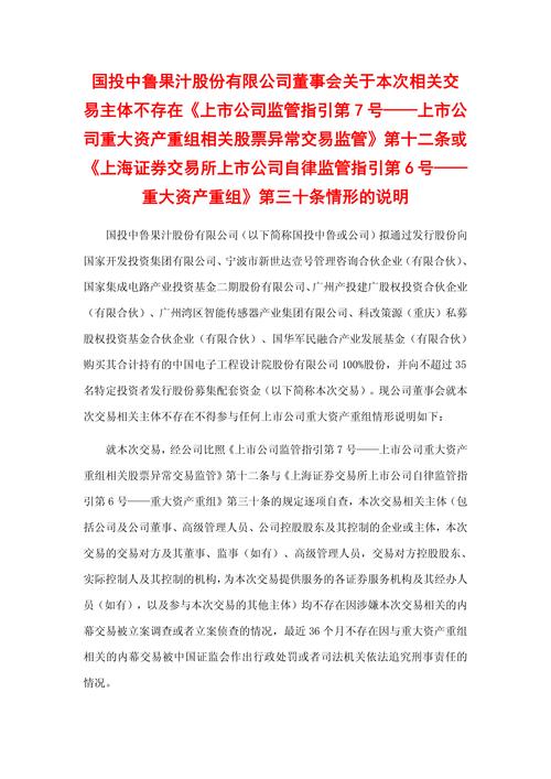
南纺股份筹划重大资产重组停牌,与南京证券股东持续沟通

<股票配资网>南纺股份筹划重大资产重组停牌,与南京证券股东持续沟通

南纺股份:正与南京证券股东就重大资产重组事宜进行持续沟通

大智慧阿思达克通讯社3月2日讯,南纺股份(.SH)董事长徐德健在周一的上交所资产重组说明会上表示,目前南纺股份筹划重大资产重组停牌,与南京证券股东持续沟通,公司正与南京证券全体股东就重大资产重组相关事项进行持续沟通,尚需履行相关决策、审批程序后方可与公司签订重组正式协议,最终确定重组方案。上市公司发行股份购买南京证券股权,利于改善上市公司资产质量、增强上市公司持续盈利能力。

南纺股份2014年12月3日发布了《重大资产重组停牌公告》,因筹划重大资产重组,公司股票自2014年12月3日起停牌,后分别于1月3日、2月3日起继续停牌。本次重大资产重组为南纺股份拟发行股份购买南京证券控股股权,向不超过10名符合条件的特定投资者定向发行股份募集配套资金,资金总额不超过本次重大资产重组的交易总金额的25%。目前,本次重大资产重组的具体重组方案、交易对方尚在沟通中,南纺股份股票需延期复牌。

徐德健透露,上市公司现有主营业务发展空间有限,近年来盈利能力下滑明显。上市公司亟需转型,2011年至今连续四年未进行分红,公司需寻求新的经营业务及利润增长点。

南纺股份表示,公司已与南京证券的控股股东南京紫金投资集团有限责任公司南纺股份停牌,以及股东南京紫金资产管理有限公司、南京农垦产业(集团)有限公司、南京市国有资产经营公司、紫金信托有限责任公司等共五名股东(合计持有南京证券43.38%股权)签订《发行股份购买资产意向协议》。目前,公司正与南京证券全体股东(包括凤凰股份全资子公司凤凰置业)就重大资产重组相关事项进行持续论证,尚无法确定本次重大资产重组的交易对方具体范围及拟发行股份购买的南京证券股权比例。

南纺股份重大资产重组 南京证券股东沟通 南京紫金投资集团_南纺股份停牌

南纺股份表示,公司已向上海证券交易所申请公司股票自3月3日起继续停牌不超过两个月。在资产重组相关工作完成之后,公司董事会将立即召开会议审议重组方案并公告,同时南纺股份筹划重大资产重组停牌,与南京证券股东持续沟通,申请股票复牌。由于公司本次重大资产重组涉及发行股份购买资产,将提交中国证监会并购重组委员会审核。若本次重大资产重组顺利完成,包括该五名股东在内的所有参与本次重大资产重组的南京证券的股东,将持有南纺股份股票。

南纺股份董秘张金源透露,关于标的资产的审计、评估等工作正在抓紧推进,待相关工作完成后公司会尽快召开董事会会议审议相关事项。由于本次重大资产重组涉及对象及资产范围较广、程序较为复杂,同时具体重组方案、交易对方尚在论证、沟通中南纺股份停牌,且需取得政府相关部门批准,公司重组方案尚未完成。公司与有关各方正在继续积极推进上述事项,加快重组工作进度,一旦完成重组方案将及时公告并复牌。

编辑:冯青 审校:王兴

*本文信息仅供参考,投资者据此操作风险自担。

(大智慧阿思达克通讯社 官方微信互动 上海站电话:+86-21-24 北京站电话:+86-10-5799 5701 微博爆料/)