中航电测暴涨后曝内幕交易风险,收购成飞要黄了?
<股票配资网>中航电测暴涨后曝内幕交易风险,收购成飞要黄了?股票配资网>

金融投资报评论员 刘柯
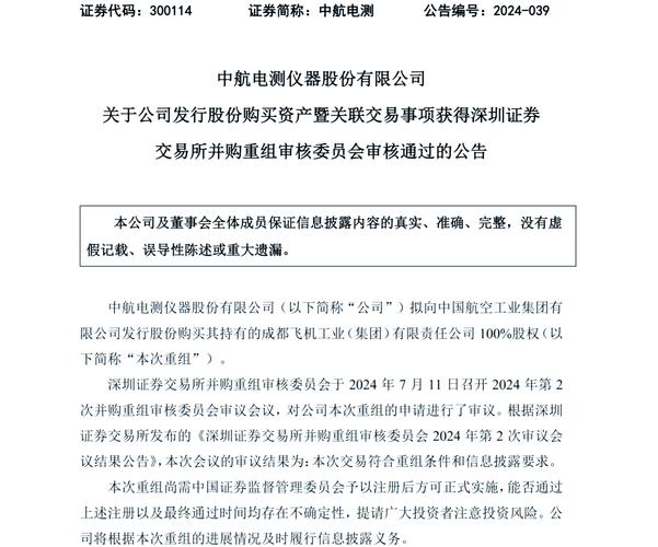
最近A股的吸引资金的风口,除了,剩下的就是股价连续涨停翻了几倍的中航电测了,中航电测“蛇吞象”收购成飞集团备受市场各方关注。
不过,本周一中航电测一则股价严重异常波动公告中航电测暴涨后曝内幕交易风险,收购成飞要黄了?,让持有中航电测的投资者再次将心提到了嗓子眼上,公告中“内幕交易”字眼格外引人关注。
从2月初到现在,中航电测共发布了四次股价异动公告,前三次几乎都差不多,但周一的公告却显得有点不一般。
公告有这样一段话:“尽管在本次交易的筹划及实施过程中中航黑豹最新消息,交易双方采取了严格的保密措施,尽可能缩小内幕信息知情人员范围,减少内幕消息传播,但是不排除有关机构和个人利用关于本次交易的内幕信息进行内幕交易的可能,因此本次交易存在因公司股价异常波动或异常交易可能涉嫌内幕交易而被暂停、中止或取消的风险。”
也就是说,前几次公告异常波动都属于正常公告,并没有涉及“内幕交易”,而此次公告已经明确表示有内幕信息泄露的可能。
按常理,如果公告已经明确表示可能会有“内幕交易”或者收购信息提前泄露的情况,那么有关部门就要去核查。而一旦进入核查阶段,那么中航电测“蛇吞象”收购成飞集团就可能一波三折。

中航电测此前只是中航工业的一家孙公司,颇显默默无闻,但是这次以其停牌前不足50亿元的市值体量收购中航工业旗下估值约1500亿元的子公司成飞集团,让很多人都觉得不可思议,也在资本市场引发了众多猜测。
毕竟成飞集团有成飞集成这个已经上市的子公司中航黑豹最新消息,但中航工业舍近求远让一个远在陕西宝鸡的孙公司收购万众瞩目的成飞集团,这不符合正常的思维逻辑。要说成飞集成主业与成飞集团飞机制造资产不合,那么中航电测的主业与成飞集团的主业似乎也不尽相同。
因此,中航电测这则不同寻常的股价异动公告出来以后,二级市场会引发更多的共鸣。
至少会有很多投资者要求严查此次“蛇吞象”的资产重组中航电测暴涨后曝内幕交易风险,收购成飞要黄了?,或者让中航工业说出让人信服的理由。
此前,中航工业几乎所有的资产重组方案都符合市场预期,比如直升机类上市公司整合借的是直升机上市公司资源,如中直股份以前是哈飞股份;即便是消除同业竞争也是在主业相似的公司之间整合,如中航机电和中航电子整合。
当然,中航工业也不是没有这种让人意想不到的整合案例,比如中航沈飞整体上市就是借的一度濒临退市的山东黑豹的壳。
从另一个角度讲,即便没有这样的股价异动公告,现在的中航电测以及未来成飞集团上市以后能达到的股价高度是多少,市场也是仁者见仁,智者见智。
按目前成飞集团净资产130至150亿元估算,如果按每股8.39元的确定发行价,则可能发行20亿股左右,发行后总股本25亿股。成飞集团整体上市以后按最乐观的1500亿市值来估算,那么其合理股价就是60元左右,比周一中航电测的收盘价还有30%左右的空间。
但有一点需要注意,目前市场都将成飞集团与中航沈飞作比较,沈飞2021年营业收入340亿元净利润达到17亿元,同期成飞集团的营业收入达到567亿元,净利润却不足1亿元。这怎么比?







