ST亚振暴涨83%后复牌,谨防追高风险

<股票配资网>ST亚振暴涨83%后复牌,谨防追高风险

暴涨近83%,这只ST股即将复牌。

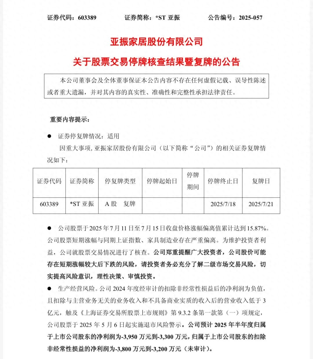
7月18日盘后,*ST亚振发布关于股票交易停牌核查结果暨复牌的公告。

根据公告,公司股价于2025年7月11日至7月15日收盘价格涨幅偏离值累计达到15.87%,短期涨幅与同期上证指数、家具制造业存在严重偏离。为维护投资者利益,公司就股票交易情况进行核查。鉴于相关核查工作已完成,经申请,公司股票将于2025年7月21日开市起复牌。

*ST亚振提示,公司股价可能存在短期涨幅较大后下跌的风险,请投资者务必充分了解二级市场交易风险,切实提高风险意识,理性决策、审慎投资。

ST亚振复牌公告_*ST亚振股价暴涨83%原因分析_a股停牌公告股复牌公告

值得注意的是,6月以来,*ST亚振已经历了三次停牌核查,至今累计涨幅高达82.91%。公司股价连续涨停或与控股股东、实控人变更以及后续要约收购相关。5月29日,在股份协议转让完成及表决权放弃后,吴涛及其一致行动人合计将拥有公司近30%的股份及对应的表决权,公司控股股东由亚振投资变更为吴涛,实控人由高伟、户美云、高银楠变更为吴涛。

根据《股份转让协议之补充协议》的约定a股停牌公告股复牌公告,吴涛后续将向公司全体股东以5.68元/股的价格要约收购公司股股份(占公司总股本的21%)。亚振投资及其一致行动人浦振投资、恩源投资承诺以其持有的公司共计股股份(约占公司总股本的20.46%)有效申报预受要约。

公司预计2025年半年度实现归母净利润为亏损3300万元到3950万元;预计扣非净利润为亏损3200万元到3800万元。业绩下降原因主要系销售收入未有明显增长、销售毛利率下降较为明显,以及销售费用、管理费用相较收入规模而言费用率仍然较高。

a股停牌公告股复牌公告_*ST亚振股价暴涨83%原因分析_ST亚振复牌公告

下周A股解禁市值逾870亿元

据证券时报·数据宝统计,下周(7月21日至25日),A股将有45家上市公司迎来限售股解禁。以个股最新价计算,45家上市公司解禁股对应市值合计877.85亿元。

从解禁规模来看,14股解禁市值均超过10亿元。大全能源遥遥领先,解禁市值高达411.82亿元;国博电子随后,解禁市值达200.37亿元;晋拓股份和奕东电子的解禁市值均在30亿元以上。

ST亚振复牌公告_a股停牌公告股复牌公告_*ST亚振股价暴涨83%原因分析

从解禁类型上看,上述4股均为首发原股东限售股份。

a股停牌公告股复牌公告_ST亚振复牌公告_*ST亚振股价暴涨83%原因分析

大全能源本次解禁股数量约为15.93亿股,共涉及4名股东。公司主要开展高纯多晶硅料的研发、生产和销售。据硅业分会数据,本周硅料价格稳步上行,成交量显著增加。多晶硅n型复投料成交均价4.17万元/吨,周环比上涨12.4%;多晶硅n型致密料成交均价3.86万元/吨a股停牌公告股复牌公告,周环比上涨12.87%。

公司近期在投资者关系活动中表示,二季度产量指引为2.5万吨—2.8万吨,2025年度产量指引为11万吨—14万吨。公司会根据产品价格、市场行情确定最优生产模型。

国博电子本次解禁股数量约为3.31亿股,共涉及3名股东。中原证券认为,随着2025年军工需求释放,国防领域雷达T/R组件、射频相关产业有望迎来反转。公司是雷达系统核心零部件T/R组件的核心供应商ST亚振暴涨83%后复牌,谨防追高风险,有望充分受益潜在的军贸市场需求。

相较于市值规模,解禁比例(解禁股数量占总股本比例)更能反映出解禁对于个股股价的冲击。

在上述45股中,共计11股解禁比例高于10%。晋拓股份解禁比例居首,为75%;大全能源居次席,为74.24%;楚环科技、奕东电子分列第三、第四ST亚振暴涨83%后复牌,谨防追高风险,依次为63.45%、60.55%。

晋拓股份主营一体化压铸相关工艺,专注于AI自动化、汽车关键部件、智能家居、互联网数据传输相关产业。公司一季度实现营收2.98亿元,同比增长8.19%;归母净利润1761.36万元,同比小幅下降9.64%。

在解禁类型为定向增发机构配售股份的个股中,粗略计算,参与投资茂硕电源、川发龙蟒、德明利、北方铜业、军信股份、东宏股份等个股的机构本次解禁收益率为正。其中,茂硕电源、川发龙蟒、德明利的收益率居前,均高于50%。

此外,在下周45只解禁股中,有14股解禁类型为股权激励一般股份限售或股份。其中物产中大、三花智控、美的集团、伟创电气解禁市值均超亿元。

物产中大解禁市值最高,为2.13亿元;伟创电气解禁比例最高,为1.13%。

*ST亚振股价暴涨83%原因分析_a股停牌公告股复牌公告_ST亚振复牌公告